• Skip to content
  • Jump to main navigation and login

Nav view search

Navigation

Search

You are here: Home University Of Sunderland University Of Sunderland (Andrea) Level 1, Portfolio 2 (C# Web Form Application) Portfolio 2 Submission

Main Menu

  • Home
  • University Of Sunderland
  • Portfolio

Login Form

  • Forgot your password?
  • Forgot your username?

Portfolio 2 Submission

  • Print
Details
Category: Level 1, Portfolio 2 (C# Web Form Application)
Published: Tuesday, 29 December 2020 16:13
Hits: 876

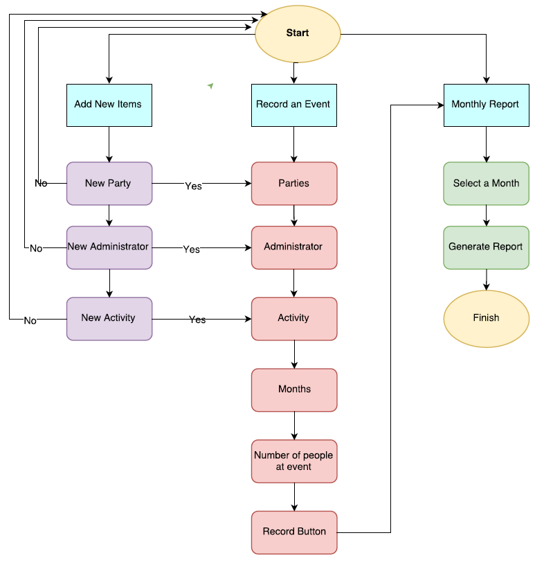
Design

 

  

 

Flowchart

 Download Source Code

 

 

  • Next