• Skip to content
  • Jump to main navigation and login

Nav view search

Navigation

Search

You are here: Home University Of Sunderland University Of Sunderland (Andrea) Level 1, Portfolio 5 Idle clicker, single playergame for PC (Unity) and effective set of structural test data Portfolio 5 Submission

Main Menu

  • Home
  • University Of Sunderland
  • Portfolio

Login Form

  • Forgot your password?
  • Forgot your username?

Portfolio 5 Submission

  • Print
Details
Category: Level 1, Portfolio 5 Idle clicker, single playergame for PC (Unity) and effective set of structural test data
Published: Wednesday, 13 January 2021 14:29
Hits: 774

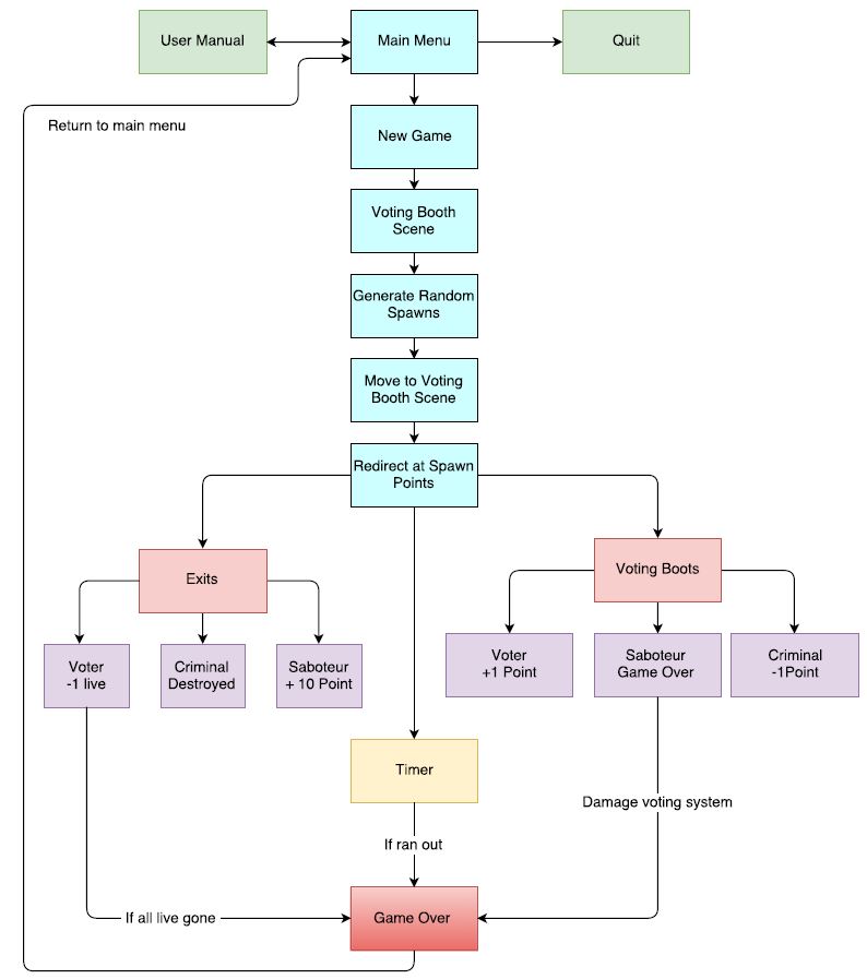
Test Run Flow Chart

 

 

 

Download Source Code

Download Video

 

 

 

  • Prev